NON-URGENT problems can be reported using our Online Reporting Tool which will notify the correct club member so that the problem can be fixed.
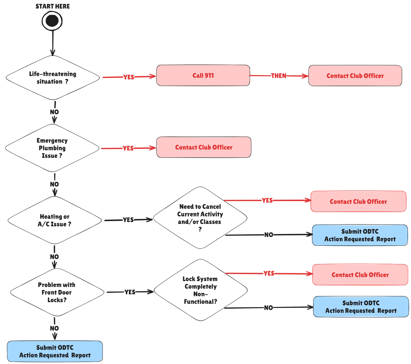
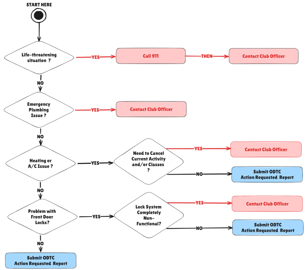
URGENT problems may need TIMELY ACTION. Not sure what you should do?
Please use this chart to help decide:

Club Officers that can be contacted include the President, the Vice-President or the appropriate Training Director (if the problem/situation is limited to a particular activity).
Non-members who are unsure or who need to contact a club officer other than those listed in using the “Identify Club Officers” button should email ODTCWeb@gmail.com.

